PRODUCTS
CONTACT US
天津市亞菲爾一閥門控制有限公司
聯系人:于經理
服務熱線:022-26991090
郵箱:
傳真:022-86310207
地址:天津市北辰區宜興埠科技園內
網址:http://www.gjqxz.cn
當前位置: 首頁>>產品展示>>部分回轉系列電動裝置
商品編號:
拍攝角度:
視頻像素:
點擊次數:3272
上架時間:2021-09-03 06:42:58
全國服務熱線: 022-26991090
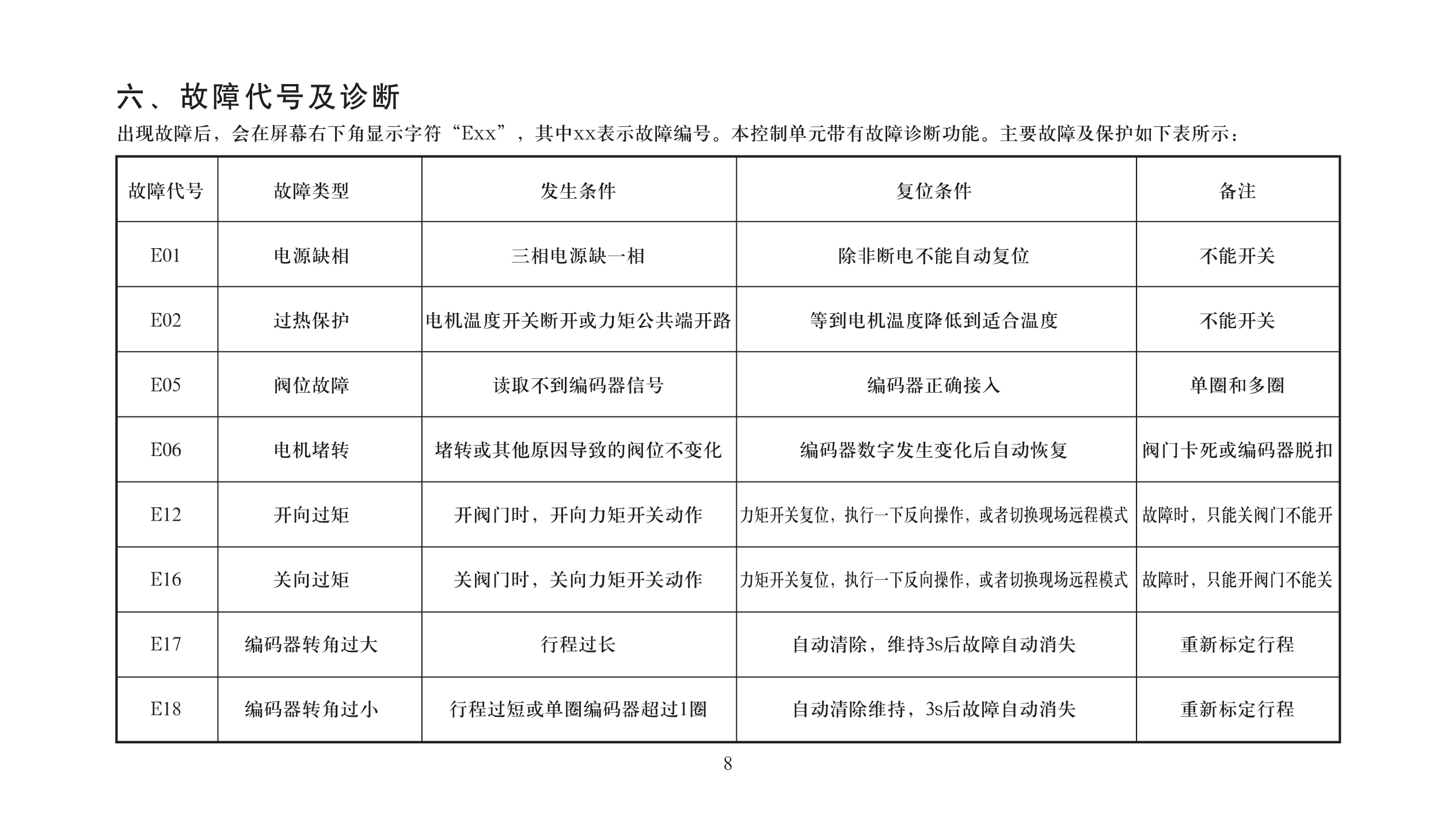
產品描述












上一篇:QT普通開關型電動執行器
下一篇:Q型普通開關電動執行器
本文標簽:
相關產品
相關新聞
- YFE普通開關型電動執行器 2021-09-03
- QT普通開關型電動執行器 2021-09-03
- Q型普通開關電動執行器 2021-09-03
- YFE智能調節型電動執行器 2021-09-03
- QT智能調節型電動執行器 2021-09-03
- Q型智能電動執行器 2021-09-03



服務熱線:022-26991090
地址:天津市北辰區宜興埠科技園內
客服